Instance Verification Kit (IVK)
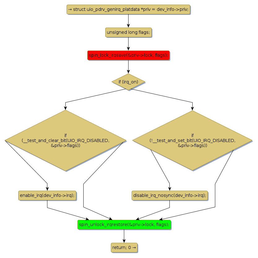
spin lock @ [2428+38+/linux-3.19-rc1/drivers/uio/uio_pdrv_genirq.c]
Instance Signature: lock
|
The Matching Pair Graph:
|
|
Function Name
|
Control Flow Graph (CFG)
|
Events Flow Graph (EFG)
|
Source Correspondence
|
|
uio_pdrv_genirq_irqcontrol
|
|
|
[2006+26+/linux-3.19-rc1/drivers/uio/uio_pdrv_genirq.c]
|